福岡の弁護士による交通事故相談は事故に強いたくみ法律事務所へ
0120-043-211
弁護士法人 たくみ法律事務所

福岡県の整形外科医師と弁護士の勉強会にて講演を行いました

講演の様子

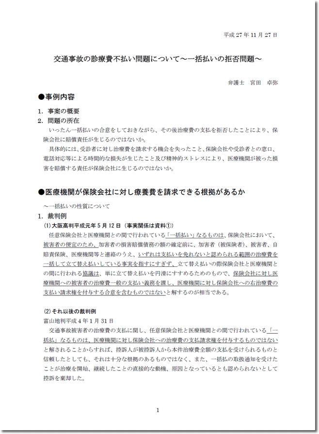
平成27年11月27日(金)、当事務所の代表弁護士宮田と弁護士桑原が福岡県の整形外科医師と弁護士の勉強会に参加し「交通事故の診療費不払い問題について~一括払いの拒否問題~」について、福岡県にて交通事故に注力しているおよそ36名の整形外科医師、弁護士の方々に向けて講演を行いました。

講演では、交通事故の診療費不払い問題について、具体的な裁判事例や治療費支払契約書のサンプルを交え、具体的に解説・見解を述べさせていただきました。

また、数多くの交通事故事件を解決してきたうえでの、保険会社の療養費不払いに対する対応策についても述べさせていただき、大変ご好評いただきました。

講演資料

今後も、交通事故に関連する様々な事柄について、多くの研鑽を積み、その知識をもって交通事故の被害者のみならず、整形外科医師などにも情報発信をしてまいります。

勉強会の様子や講演の内容につきまして、詳しくは【コラム】福岡の整形外科医師に対する交通事故の講演にてご紹介しておりますので、是非ご覧ください。

講演資料のご紹介(一部)

講演の様子

  • 電話で問合せ
  • メールで問合せ
  • LINEで問合せ

おすすめコンテンツ

後遺障害等級認定サポート
弁護士選びのポイント
ご相談の流れ
弁護士費用